Skip to main content

Module _layers

Module _layers 

Source
Expand description

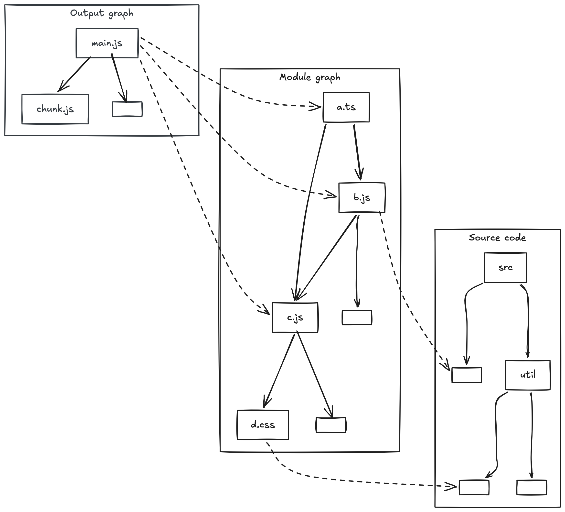
Turbopack models the user’s code as it travels through Turbopack in multiple ways, each of which can be thought of as a layer in a larger system.

┌───────────────┬──────────────────────────────┐
│    Sources    │                              │
├───────────────┘                              │
│                     What "the user wrote" as │
│                             application code │
└──────────────────────────────────────────────┘

┌───────────────┬──────────────────────────────┐
│    Modules    │                              │
├───────────────┘                              │
│        The "compiler's understanding" of the │
│                             application code │
└──────────────────────────────────────────────┘

┌───────────────┬──────────────────────────────┐
│ Output assets │                              │
├───────────────┘                              │
│ What the "target environment understands" as │
│                       executable application │
└──────────────────────────────────────────────┘

Each layer builds on the previous one: Sources are processed into Modules, and Modules are transformed into OutputAssets. For a given set of entry points, the full module graph is discovered and analyzed before chunking into OutputAssets.

§Sources

Sources are content of code or files before they are analyzed and converted into Modules. They might be the original source file the user has written, or a virtual source code that was generated. They might also be transformed from other Source types, e.g. when using a preprocessor like Sass or webpack loaders.

Sources do not model references (the relationships between files like through import, sourceMappingURL, etc.).

Each Source has an identifier composed of file path, query, fragment, and other modifiers.

§Modules

Modules are the result of parsing, transforming and analyzing Sources. They include references to other modules as analyzed.

References can be followed to traverse a subgraph of the module graph. They implicitly form the module graph by exposing references.

Each Module has an identifier composed of file path, query, fragment, and other modifiers.

§Output Assets

OutputAssets are artifacts that are understood by the target environment. They include references to other output assets.

OutputAssets are usually the result of transforming one or more modules to a given output format. This can be a very simple transformation like copying the Source content (like with static assets like images), or a complex transformation like chunking and bundling modules (like with JavaScript or CSS).

OutputAssets can be emitted to disk or served from the dev server.

Each OutputAsset has a file path.

§Common Supertrait: Asset

Sources and OutputAssets both implement the Asset trait, which provides access to file content. Modules do not implement Asset, as they represent the compiler’s parsed understanding of code rather than raw file content.

§Example

An example of sources, modules, and output assets and how they refer to each other